Skip to main content Skip to navigation
  • Mō mātou About us
  • Kōrero whakapā Contact us
  • Whakapāpātanga Consultations
  • Rauemi Resources
  • Ara mahi Careers
Toitū Te Whenua Land Information New Zealand Toitū Te Whenua - Land Information New Zealand
  • Our work Ā mātou mahi
  • Products & services Ngā hua me ngā ratonga
  • Guidance Kōrero ārahi
  • News Karere
  1. Home
  2. Guidance
  3. Land registration
  4. Land registration guide
  5. Māori Land
  6. Process for transactions involving Māori land

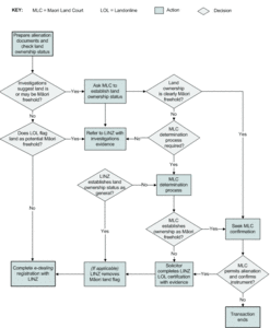
Process for transactions involving Māori land

Process for solicitors to follow when completing an e-dealing transaction that may involve Māori freehold land.

Compliance with the Te Ture Whenua Māori Act 1993.

 

Diagram of Maori land transfer process

 

  • Land registration guide
    • Adverse possession
    • Authority and identity
    • Caveats and Notices of Claim
    • Certify and sign
    • Changing or correcting names
    • Checklists
    • Compliance monitoring and quality assurance
    • Consents
    • Crown Minerals Act 1991
    • Easements
    • Instruments
    • Land covenants
    • Leases
    • Māori Land
      • Māori Land and e-dealings
      • Māori land FAQs
      • Māori land certification
      • Māori land transactions - common compliance issues
      • Process for transactions involving Māori land
    • Memoranda: Registration process for s209 LTA Memoranda
    • Mortgages
    • Powers of Attorney
    • Racing Industry Act 2020
    • Settling when Landonline is unavailable
    • Statutory and evidentiary requirements
    • Statutory land charges
    • Subdivisions
    • Tax statements
    • Transfers
    • Transmissions
    • Trusts Act 2019
    • Unit titles
    • Water boundary changes
  • Standards, directives and guidelines
  • Other registration services
  • Information for landowners
  • Land registration forms
  • Land registration glossary
↑ Back to top
  • Ā mātou mahi Our work
    • Crown property management
    • Location information
    • Overseas investment regulation
    • Property information system
    • Statutory and support roles
    • Māori and iwi development
    • New Zealand Geographic Board
    • Projects
  • Ngā hua me ngā ratonga Products & services
    • Accredited suppliers
    • Camping areas
    • Charts
    • Crown property applications
    • Data
    • Geodetic
    • Land records
    • Landonline
    • Maps
    • Maritime safety
    • Place names
    • Tenancy, land and property management
    • Tides and tidal streams
    • Products and services A - Z
  • Kōrero ārahi Guidance
    • Crown property
    • Data service
    • Geodetic system
    • Land registration
    • Landonline support
    • Marine information
    • Overseas investment
    • Place naming
    • Property addressing
    • Property valuation
    • Survey
  • Karere News
Toitū Te Whenua Land Information New Zealand Toitū Te Whenua Land Information New Zealand
  • Mō mātou About us
  • Kōrero whakapā Contact us
  • Whakapāpātanga Consultations
  • Rauemi Resources
  • Ara mahi Careers
  • Facebook
  • LinkedIn
  • YouTube

© Copyright Toitū Te Whenua

  • Accessibility
  • Copyright
  • Disclaimer
  • Link requests
  • Privacy
Shielded site
Te Kāwanatanga o Aotearoa New Zealand Government New Zealand Government